2023年3月17日,yl9193永利官网工科试验班33班和34班联合心理班会
2023-03-24
2023年3月17日,yl9193永利官网“青春践行二十大”主题班会——2022级
2023-03-24
2023年3月16日,yl9193永利官网青春践行二十大” 主题班会—21级工程力学班、2237班
2023-03-24
2023年3月15日,yl9193永利官网“青春学习二十大”主题班会
2023-03-24
2023年3月17日,yl9193永利官网2023届毕业班联合班会——19级土卓班,工力一班、二班
2023-03-24
2023年3月16日,yl9193永利官网2022级年级大会暨专业教育讲座
2023-03-24
2023年3月16日,yl9193永利官网2020级年级大会
2023-03-24
2023年3月3日,yl9193永利官网2019级年级大会
2023-03-24
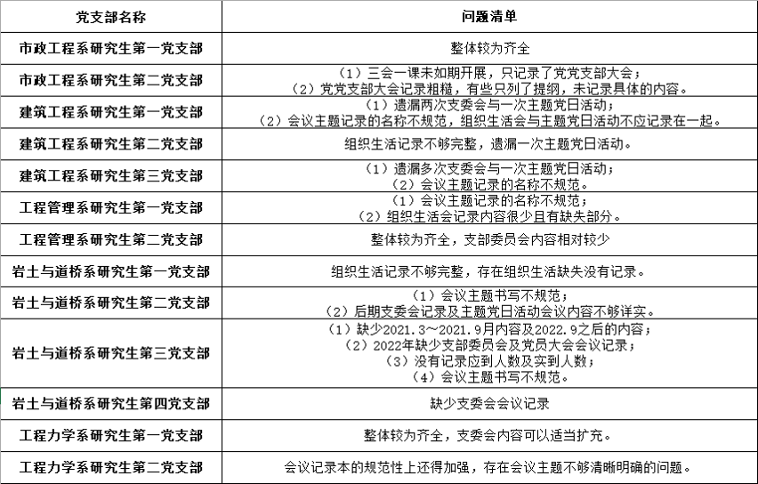
2023年3月13日,yl9193永利官网研究生党支部会议记录本检查
2023-03-24